솔리드웍스 (Solid works) 보스 돌출 바디 합치기 안한 파트 도면 그리기
솔리드웍스 (Solid works) 보스 돌출을 할때
아래와 같이 바디 합치기를 안할때가 있는데요
바디 합치기를 안했다는 것은 2개의 제품을 한 파트에 그렸다는 것을 의미합니다.
그래서 도면을 그릴때 육면체와 원기둥을 따로 그려야 할때가 있습니다.
그 방법을 알려드리도록 하겠습니다.

먼저 파트에서 도면 작성을 클릭해줍니다.

아래와 같이 도면이 나옵니다.

파트를 불러옵니다. (보기 편하게 등각으로 불러왔습니다)
처음에 불러오기를 하면 2개의 제품이 합쳐진 모습으로 도면 작성이 됩니다.
우리는 육면체와 원기둥을 따로 도면 작성을 할 것이기 때문에
참조 설정을 바꿔주시면 됩니다.
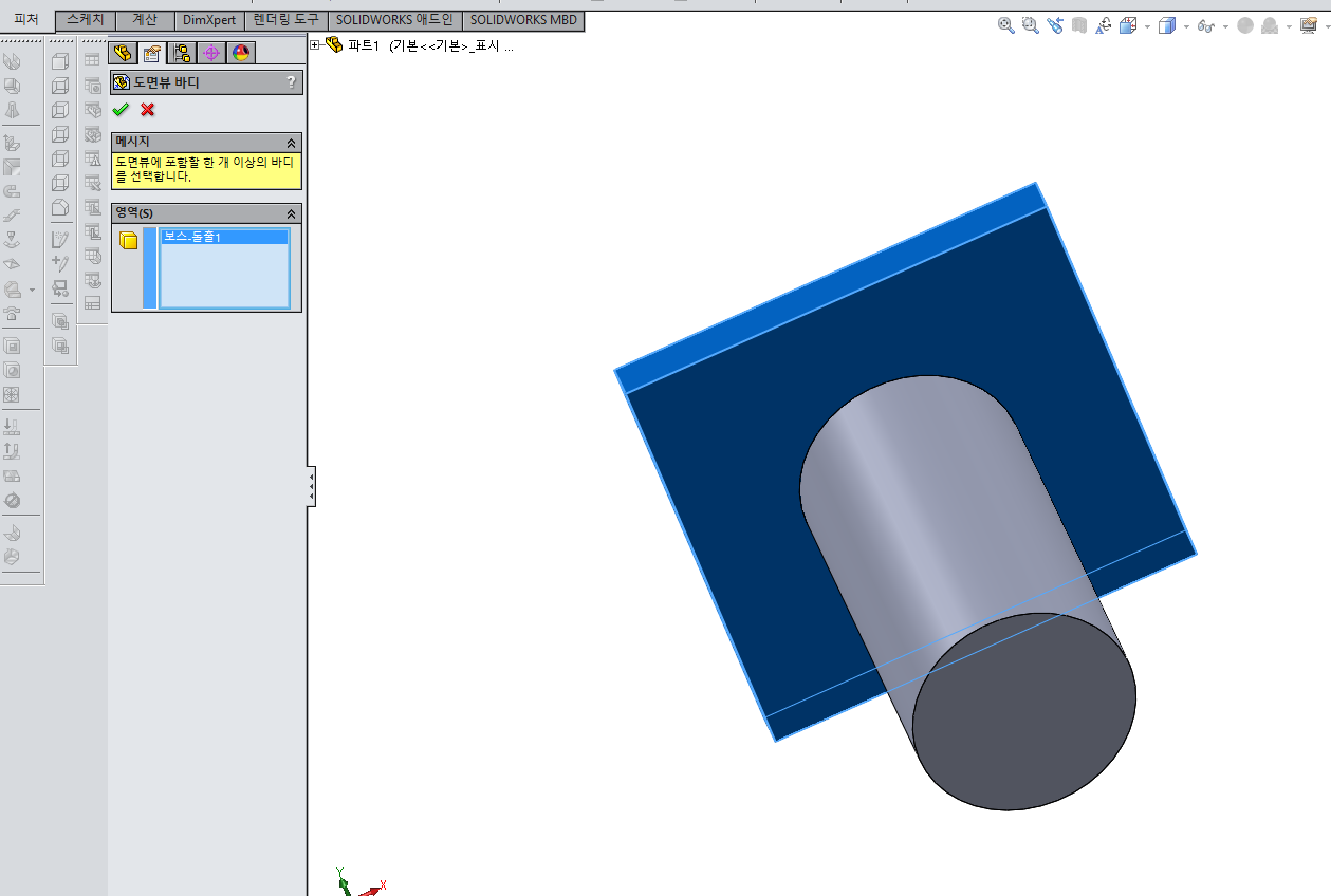
참조 설정에서 바디 선택을 눌러줍니다.

바디 선택을 누르면 아래와 같은 화면이 나오고
도면 작성을 할 파트를 선택해 주시면 됩니다.
육면체부터 선택하여 도면 작성을 하도록 하겠습니다.

육면체를 선택 후 확인을 눌러주시면
아래와 같이 육면체만 도면에 작성이 됩니다.

이제 아래와 같이 정면, 상면, 우측면 등각면을 작성해주고
치수까지 넣어주시면 됩니다.

이런 방법으로 2개의 파트 도면을 만들고
마지막으로 조립도면까지 만들면 되겠죠..
이상으로 솔리드웍스 (Solid works) 보스 돌출 바디 합치기 안한 파트 도면 그리기에 대한 포스팅 이었습니다.